Emotiva XPR-1 Mono Amplifier Review
- Product Name: XPR-1 Mono-Block Power Amplifier
- Manufacturer: Emotiva
- Performance Rating:





- Value Rating:




- Review Date: May 05, 2013 23:00
- MSRP: $ 1,699/ea
- Topology: Fully discrete, quad differential, fully balanced, high current, short signal path Class A/B Differential Reference power amplifier with Optimized Class-H™ power supply topology.
- Number of Channels: 1
- Power Output (rated power; THD < 0.1%): 1000 watts; into 8 Ohms / 1,750 watts into 4 Ohms.
- Rated Power Bandwidth (at rated power; 8 Ohm load): 20 Hz to 20 kHz + /- 0.1 dB.
- Minimum Recommended Load Impedance: 4 Ohms.
- Frequency Response: 5 Hz to 80 kHz (+ 0 / - 3 dB).
- THD + noise: < 0.0025%
- Signal to Noise Ratio (8 Ohm load): 118 dB at rated power (A-weighted). / 93 dB at 1 watt (A-weighted).
- Damping Factor (8 Ohm load): > 1,000
- Speaker Output Connections: Super heavy-duty custom Emotiva speaker binding posts - with clear acrylic insulators and heavy duty gold plated contacts; designed to accept heavy-gauge bare cables, lugs, or banana plugs.
- Power Supply: 2.5 kVA toroidal power transformer / 240,000 uF low ESR capacitor bank.
- Input sensitivity (for rated power; 8 Ohm load): 3.5 V
- Gain: 29 dB
- Input Connections: RCA; unbalanced (audiophile quality, solid brass, machined, gold plated) / Balanced (XLR); one per channel.
- Input Impedance: 100k Ohms (unbalanced) / 51k Ohms (balanced).
- Trigger Input: 5 - 20 V (AC or DC); <10 mA input current required.
- Trigger Output: 12 VDC; can drive any load up to 50 mA.
- Power Requirements: 115 VAC or 230 VAC +/- 10% @ 50 / 60 Hz (user selectable).
- The XPR-1 requires a 20 Amp circuit and standard IEC 20 Amp outlet (which is different than a 15 Amp outlet). If you don’t have a proper circuit and outlet, we recommend you have one installed by a qualified electrician. We recommend that the XPR-1 be plugged into its own dedicated 20 Amp circuit.
- Protection: The XPR-1 is protected against excessive operating temperature, shorted speaker connections, ground faults, and other common fault conditions. If a fault occurs, the LED above the Standby button, and the Channel Status LED and the LED Bargraph Meter LEDs will flash red. Returning the XPR-1 to Standby or switching off the AC Power will reset the protection circuitry.
- Dimensions: unboxed: 17" wide x 9.5" high x 19.5" deep (includes feet and binding posts; requires additional 3-4" of depth clearance to accommodate the power cord). (double) boxed: 27" length x 25" width x 16" height
- Weight: 99 lbs (net); 113 lbs (boxed)
Pros
- Unlimited POWAH!
- Pristine sound quality at all listening levels
- Runs cool
Cons
- Big and Heavy
- Requires 20A line
Emotiva XPR-1 Introduction
Ever dream of owning an exotic sports car with more performance and style on hand than you’d probably know what to do with? What about owning a power amplifier of that caliber but without the unapproachable price tag? Emotiva has such a solution with their new 1 kilowatt XPR-1 Mono-block power amplifier. For those wondering what the term “mono-block” means, it’s quite simply just a way of saying that the product contains only one amplifier channel per chassis. The advantage of a mono-block over a stereo amplifier is twofold:
1. The ability to utilize a larger power supply for just the single channel and
2. Theoretically improved (reduced) crosstalk, since each amplifier channel resides in its own chassis, running off its own power supply and supplementary circuitry.
You’re probably wondering, “Who would need that much power?” Well, quite frankly most people don’t. But when you’re assembling the very best two-channel or multi-channel home theater system with large power-hungry speakers, having too much power on hand is NEVER an issue. Since I’ve been testing the new Status Acoustics 8T Audioholics reference speakers, I’ve been on a quest to find an amplifier with virtually unlimited power (or as Darth Sidious would say it “Powah!”) to drive them. Could it be possible that I’ve found such an amplifier in the $1499 Emotiva XPR-1? You’re going to have to review the review, or at least skip to the measurements section, to find out.
Design Overview
The Emotiva XPR-1 amplifier is chock-full of very cool tech, most worthy of dedicating some real estate in this review to explain how it works.
Emotiva XPR-1 Top View with cover removed
You can see the layout is very clean and symmetrical. It basically takes two amplifier channels and bridges them together to form a fully differential amplifier stage from input to output. In fact, if you use the balanced input on the XPR-1, the signal remains differential all the way to its output driving the speaker. Thus the loudspeaker has no ground reference. All things being equal, differential topologies are superior to single ended designs, because they offer better noise immunity (up to a 6dB improvement) and lower distortion.
The XPR-1 features
a massive centralized power supply to feed this baby all of the power your wall
outlet can deliver. There is a preamp
stage consisting of high quality op-amp amps that gets bypassed when using the
amplifier’s differential (balanced) input.
The Power Supply
The Emotiva XPR-1 is quite an innovative amplifier design. It is a class A/B amplifier topology with a Class H modulating power supply. Unlike many of the high-efficiency Class H pro amps that utilize SMPS power supplies, Emotiva spared no expense and instead employed a much cleaner traditional linear power supply with a 30lb 2.5kVA transformer and 24 10,000 uF capacitor bank. Unlike their original MPS-1 amplifier that employed a Class H topology where only one high voltage rail was used while the output modulated above the input signal, the XPR-1 employs two rails. The low rail is set for +-36V allowing the amp to operate as pure Class A/B up until about 200 watts or so. Once the power levels go higher, the output rail modulates above the incoming input signal to achieve over 1 kilowatt of power into an 8 ohm load off of +-72V rails. I’m sure some forum sharpie will note that +-72V isn’t a high enough supply rail to reach the 1000 watt power level but they would be mistaken once they considered the fact that the output stage of the XPR-1 amplifier is differential, essentially bridging two channels together. Thus the output stage feeding the loudspeaker sees no ground reference allowing the amp to swing virtually the fully difference between the +- rails (144V – minus losses). This effectively doubles the total voltage swing which has the potential of increasing the power output fourfold in the process. You never really achieve a 4x increase in power for bridged amplifiers, else it would either burn out the output devices or be current-limited by the power supply or wall voltage. In reality, the bridged configuration doubles the power in this case. As you can see, there is plenty of rail voltage to do well over 1 kilowatt of power in this configuration.
Emotiva XPR-1 Power Supply
Another trick feature of the XPR-1 is how the capacitors are distributed on the power supply. First let me point out that the capacitors are actually manufactured by Emotiva for the XPR series of amplifiers. They are designed to be extremely low ESR and low ripple. The 24 10,000uF caps are only rated at only 50V but there is method to their madness here. The low rail actually sees a bank of 6 of these caps in parallel for a total power supply capacitance of 60,000uF or 120,000uf between the +- 36V rails. The high rails see a series-parallel combo for an effective capacitance of 30,000uF per rail or 60,0000uF between the +- 72V rails. Using multiple smaller caps lowers the profile of this already beastly amplifier and also reduces ESR, especially for the low rail to minimize ripple for the lower power levels where the most control is needed to keep things sounding crystal clean. The resistors on the output of the power supply are used for discharging the caps once the power supply is shut down.
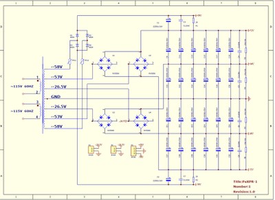
Emotiva XPR-1 Amplifier Topology
Emotiva XPR-1 Amplifier Schematic
This circuit topology represents one half of the two differential amplifiers (mirror amplifier) with bipolar transistors. There are a total of 36 (18 per phase) 250 watt ON Semiconductor output devices in XPR-1 amplifier. By bridging two amplifier channels together and making the second channel of the bridged pair 180 degrees phase inverted, the load sees double the voltage compared to a single ended amplifier design. The positive cycle of the input wave is handled by upper amp and the negative cycle is amplified by the lower differential amp with 180 degree phase shift. The output of each differential amp (in upper & lower stage) is connected to the bases of bipolar transistor in the Darlington scheme shown in the figure. This configuration gives a much higher current gain. The resistors connected to the emitter of each transistor provide intrinsic feedback to control the currents flowing through the transistors. In addition, two differential op-amps are employed. The input signal is connected to the inverting and non-inverting pin of each op-amp. Depending on the polarization of the input signal (+/-) the output of one the op-amps would “turn on” while the other would “turn down” at the same time. The output signals of the op-amps would switch on/off the MOSFETs connected to the “high rail” potentials in order to synchronize the applied voltage to the input signal. This increases the efficiency of the circuit while avoiding any power loss. In other words, when the input signal amplitude goes high, the upper op-amp switches on the upper MOSFET connecting the upper high rail voltage to the circuit and amplifying the input signal. This circuit is an adaptive design.
Microprocessor Control
The Emotiva XPR-1 employs an ARM9 microprocessor to handle all of the front panel LED logic but it does a lot more than that. It also controls the fault protection for the amplifier, and monitors line voltage, output current and the grounds between inputs and outputs. In addition, the ARM9 monitors distortion levels feedback loops, and controls the Class H drive.
Emotiva XPR-1 Backview
The back view of the XPR-1 is a bit pedestrian, but the connector
spacing is well laid out and sturdily assembled. The XPR-1 accommodates unbalanced and
balanced inputs which is switchable via the rear panel switch. Personally I would have liked to see a more
robust toggle switch that required more effort to toggle to avoid accidental
switching when reaching behind your rack to organize cabling. The balanced connectors were not the locking
type found on other high end amps, but they hold the cable snugly nonetheless.
The speaker terminals are audiophile-grade 5-way binding posts. Many high power amps won’t accept banana plug terminations but the XPR-1 does. The connectors are spaced about 3” apart and fully encased in plastic. These are great countermeasures to ensure no chance of arching between the speaker leads. There are two 3.5mm triggers (input and output) and a master on/off switch.
The power receptacle will only accept a 20A power cord which Emotiva provides. Before installing this amp you will have to make sure you have a true dedicated 20A line or have a qualified electrician install one for you. The XPR-1 employs an auto-commutator which senses the line voltage and auto switches between 120V / 220V depending on what you feed it. Power mongers wanting to squeeze out every gut wrenching watt the XPR-1 can deliver will opt to install a 220V line for this amplifier.
Like all other Emotiva products, the XPR-1 has full third party CE and FCC / RoHS certification. Unlike many companies that self-certify, Emotiva makes it a point to have this done independently for complete regulatory compliance and safety. This is an expensive and lengthy process but demonstrates how far Emotiva is willing to go to tighten up the product design.
Emotiva XPR-1 frontpanel View
The front panel of the XPR-1 is very posh. It fact, it’s arguably the nicest looking
amplifier Emotiva has built to date in my opinion. The XPR-1 has a precision-machined, 1” billet
aluminum, multi-element faceplate, with laser embossing. There is a giant glass
faceplate flanking the center with variable intensity blue metering that can be
oriented for left, right or vertical display.
The meter can be set for fast or slow response or defeated
entirely. The LED meter will turn red
under fault conditions right before the amp shuts down. The defeatable blue accent lighting on each
side of the front panel really adds a touch of class to the product. A soft touch power button with inrush
limiting located on the front panel along with the buttons to change the
function of the LED display.
Set-Up
Slinging
a pair of XPR-1’s around is no easy feat.
These 100lbs+ beasts require two people to move them into position if
you value the health of your spine. I
positioned both amplifiers on the floor next to my Middle Atlantic rack that
houses most of the equipment in the 6,000 ft^3 Auralex acoustically treated Audioholics
Showcase Home Theater Room. I connected
the XPR-1’s to both my two-channel system and multi channel system. For two-channel, I ran unbalanced to my
Marantz PM-11S2 integrated amp with my Marantz TT-15S1 turntable and balanced
to my Oppo BDP-105 Blu-ray player. For
multi-channel, the XPR-1 was connected up to my Denon AVP-A1HDCI processor for
a fully balanced connection from source device to the speaker outputs! In both systems, my Status Acoustics 8T
speaker system was used for evaluation.
All interconnect cables were Bluejeans cable and speaker cables were
Kimber 8TC with WBT banana compression terminations.
Switching between two-channel and multi-channel systems was as easy as flipping the XPR-1 backpanel switches from unbalanced (two-channel) to balanced (multi-channel). I would caution any end-user connecting two preamps to the XPR-1 in this fashion to ALWAYS turn off the unused preamp. I measured the switch to provide about -60db of isolation, but it’s still a good idea to only have one active preamp powered on when connecting multiple preamps to a common amplifier via its various input connectors.
Emotiva XPR-1 Mono Amplifier Sound Quality Tests
All listening tests using vinyl were conducted on my two-channel system along with the 2CH Jienat SACD. The remaining listening tests were conducted on my multi-channel system for a fully balanced setup.
LP: Miles Davis: Kind
of Blue (180G)
An oldie but classic recording that has stood the test of time, Miles Davis’ Kind of Blue never disappoints. How could you beat Miles playing with jazz legends Bill Evans on piano and John Coltrane on tenor saxophone, all playing improvised, making it truly a magical recording? Track #1 “So What” sets the mode for this album, which is just a feel-good laid back experience that is best accompanied by a good glass of red. Jimmy Cobb’s cymbal brushes were delicate and airy while the back and forth between Miles on trumpet and Coltrane on sax was exhilarating. It’s hard to believe such an old recording on vinyl could surpass many of today’s modern digital recordings with respect to dynamic range and tonal interest.
The XPR-1’s were just getting warmed up feeding my Status 8T speakers enough power to produce lifelike SPLs with ease. Closing my eyes, I really felt like I was in a jazz cellar in NYC listening to this sextuplet grace me with their phenomenal performance. Track #2 “Freddie Freeloader” is my favorite song on the whole album. It just oozes coolness and if you’re foot isn’t tapping on this tune, someone needs to check your pulse. Bill Evan tickles the ivories with a surgeon’s precision. I got instant goose bumps when Miles’ trumpet kicked in. I just couldn’t get over how lifelike and vivacious it sounded, especially when Coltrane answered Miles in his solo. I was truly getting that “better than being there” experience found only from properly setting up and pairing the best electronics and loudspeakers in a great sounding room with exceptional source material. The XPR-1 was doing a convincing job that it could hang with the high dollar amps as it just loved showing off its sonic chops with this album.
LP: Richard
Marx
I’ve said this before and I will say it again; Richard Marx is kick ass! I’ve used this LP in several reviews now and I’m still pretty floored, not only by the musical content of this LP, but its sound quality. Side 2 contains songs rarely (if ever) played on the radio and they were much harder-hitting than his more well-known radio pop songs. Track #5 “Have Mercy” starts out with some great drumming and a catchy hard rock guitar theme. This song just rocks and begs to be played loudly. Richard’s voice came through very vibrantly and the band just sounded excellent together. This is power rock at its finest and something hard to find today from mainstream music. Although it sounded a bit edgy at high listening levels, it was never fatiguing or overly bright. Instead, I felt like I was thrust into a live performance with the music enveloping all around me, despite the fact that I was listening in two-channel. Track #6 “Remember Manhattan” was a big WOW for me. This album exemplifies just how good vinyl could be at producing bass and a very organic sounding recording. Dynamic, bold, lifelike, the Emotiva XPR-1 showed no limits in how hard it could drive my reference speakers, which dip down to 2 ohms at bass frequencies. If you’re not a Richard Marx fan, I can assure you will be after hearing the entire second side of this album. Check it out!
SACD/ Blu-ray: Jienat - Mira
Jienat – Mira is a sonic marvel whether you listen to the two-channel or multi-channel recording. Imagine limitless dynamic range and bass so deep and powerful that Granpda Simpson would be proud of its ability to explode his dentures. I focused my listening on the two-channel recording in hopes I could break the XPR-1’s will to amplify. I caution anyone to use the volume control sparingly when playing this disc on their systems as it has extreme dynamic range that most speakers (and amplifiers for that matter) are incapable of reproducing at reference volume levels.
The vocals were pinned dead center in Track #1 “Sissel” as if I had my center channel engaged. The bass was thunderous and the stereo separation seemed to extend well beyond the width of the speakers. Track #6 “Fredrik Albert” showed off the fabulous transient response of the XPR-1. The immediacy of the percussion and depth of the bass was simply spectacular and it’s not something that can fully be conveyed in writing without actually hearing for yourself. I was loving it!
Even in the two-channel recording of Track #4 “DanceHall”, you’re enveloped in the middle of the room with singers all around you. The percussion was full of life and vibrancy that you rarely ever hear in any recording. The XPR-1’s managed to deliver the power necessary for the Status 8T speaker system to accomplish this goal effortlessly. Towards the end of the recording, the electric bass kicked in which literally blew me away as I was belted with sustained tactile bass that was not only heard but rattled the core of my bones. Even at ear bleeding levels, I wasn’t able to peg the meters on the XPR-1’s. They reached about 75% and never hit the red. On other more expensive amps at these sustained listening levels, I hit the rails and it was audible. This was never the case on the XPR-1’s. If there were a song to overdrive the Emotiva mono-blocks with my speakers, surely this was the one. Well it never happened; and I know “don’t call you Shirley”.
Jienat Mira Blu-ray (left pic); Dire Straits: Brothers in Arms CD (right pic)
CD: Dire Straits – Brothers in Arms
One of my favorites for both musical content and sound quality, “Brothers in Arms” by Dire Straits was one of the first fully digital recordings. I like to use this recording to hear how the product under test handles the more delicate nuances of a recording. Track #4 “You’re Latest Trick” is calming to the nerves. The saxophone sounded liquidy smooth and the depth of the soundstage seemed to extend well beyond the back wall of my listening room. Stereo separation was superb; gotta give props to the mono-block isolation here. Cymbals were free of grain and I felt like the XPR-1 wasn’t missing any tricks (pun intended). By the time track #5 “Why Worry” began, I was in such a lucid state that I must confess I fell in and out of consciousness. The electric guitars were forward with great bite and realism that it just felt like a live performance. The bass was snappy and tight like I remember it to be on the other highly regarded and more costly amplifiers I used to power my reference speakers prior to installing a pair of XPR-1’s.
CD: Various
I ran through a gamut of some of my favorite easy listening CD's to get a feel of the more intimate side of the XPR-1. Some classics including Michael Franks: Birchfield Nines, Bob James: Ivory Coast and Pat Metheny: Questions & Answers were thoroughly enjoyed with a pair of XPR-1 amplifiers at the helm. Smooth, silky and detailed with no hint of strain or fatigue would best describe my listening impressions on these recordings. From the calming vocals of Michael Franks to the tickling of the Ivory's with Bob James or plucking the acoustic strings with Pat Metheny's guitars, the Emotiva XPR-1 was right at home extracting low level detail just as it was belting out bone crunching SPL's.
Emotiva XPR-1 Mono Amplifier Power and Distortion Measurements
All measurements were conducted using our Audio Precision APx585 8 Channel HDMI Audio Analyzer following our rigid Amplifier Measurement Test Protocol. It is recommended that the reader reference our Amplifier Measurement Protocol to gain a better understanding of meaning of our measurements and jargon used in the test portion of the review.
High Power 8 Ohm Test Loads
Before getting into all of the power tests, I did a quick check to see how green friendly the XPR-1 amp was. I measured roughly 50 watts idle power consumption which is very low for an amplifier of this power capability. Even with almost 10 watts of pure class A bias, this amp is efficient!
I did some quick spot-checking on the Emotiva XPR-1 amplifier gain structure to ensure it could be properly driven with a wide assortment of preamps or receivers. Normally I’d prefer to see amplifiers hit their max gain with a 2Vrms input signal but the Emotiva XPR-1 had a higher than usual input sensitivity. This is understandable given the huge amount of power and gain this amplifier has. It takes about 3.5Vrms to hit the max output of this baby so make sure you chose a preamp that has clean output drive to 4Vrms. I measured 29.5dB gain with an 8 ohm load attached using the balanced inputs. Emotiva specifies 29dB gain which is very close to what I measured.
Signal to Noise Ratio
Emotiva XPR-1 SNR (A-wt) @ 1 watt (top pic) and 1kwatt (bottom pic)
The XPR-1 exhibited a very good low noise floor. At 1 watt I measured 91.6dB (A-wt) and 89dB with only a 20kHz filter engaged. Emotiva specifies 93dB (A-wt) which is close to my measurement. The small improvement with A-wt filtering engaged indicated this amp exhibited a very low out of band residual noise. At rated power (1kwatt), I measured 122dB (A-wt) which is significantly better than Emotiva’s published 118dB figure.
Frequency Response
Emotiva XPR-1 Frequency Response @ 450 Watts
The frequency response of the XPR-1 is ruler flat at virtually every power level from 10Hz to the limit of my measurement system (80kHz). This measurement was taken at 450 watts into an 8 ohm load! No slew-rate induced distortion was present here.
Power Measurements
Using our Audio Precision APx585 8-channel HDMI analyzer, I conducted a full barrage of power tests on the Emotiva XPR-1. The XPR-1 was tested on a dedicated 120V / 20A line. It’s important to note that the XPR-1 can also accommodate 220V and likely would have produced significantly higher power figures under 4 ohm loads if tested at that voltage.
We tested power using three methods all of which were taken at < 0.1% THD + N:
- Continuous Full Power Bandwidth (CFP-BW) from 20Hz to 20Khz into 8 and 4-ohm loads
- 1kHz Power Sweep vs Distortion (1kHz PSweep) - popularized by the print magazines, this is an instantaneous power vs. distortion test at 1kHz. The problem with this test is it often masks slew related and or frequency response problems some amplifiers exhibit at the frequency extremes, and thus inflates the measured power results. It does provide instant gratification # for consumers to argue over on the forums, so we are now incorporating this test to please the masses.
- Dynamic PWR - 1kHz CEA-2006 Burst Method testing. This is a dynamic power measurement adopted from the car industry similar to IHF method, only a bit more difficult for an amplifier and more representative of real musical content.
Keep in mind most review publications don't do continuous power measurements and they usually publish power measurements into clipping at 1% THD + N. Our measurements are very conservative as we use a dedicated 20A line with no Variac to regulate line voltage. We constantly monitor the line to ensure it never drops more than 2Vrms from nominal which in our case was 120Vrms.
For more info on amplifier measurements, see: The All Channels Driven (ACD) Test
Emotiva XPR-1 Full Power Bandwidth Continuous Sweep (1 kwatt, 8 ohms)
The Emotiva XPR-1 ripped through the 10Hz to 20kHz power sweep at 1 kilowatt like nobody’s business. I’ve never measured an amplifier that could produce 1 kilowatt full bandwidth before. Impressive, most impressive!
Emotiva
XPR-1 1kHz Power Test
Top Pic: 8
ohm load; Bottom Pic: 4 ohm load
The power sweep tests revealed the Emotiva XPR-1 to be the most powerful amplifier we’ve ever reviewed to date! The XPR-1 maintains Class A/B operation right up to the Class H switch point which can be seen as a bump in the above 1kHz power sweep tests at about 340 watts (8 ohms) and 500 watts (4 ohms). The XPR-1 is essentially identical in performance to their Class A/B XPA-1 amplifier below these switch points. The modest rise in distortion once engaged in Class H is a small trade off to pay for doubling available amplifier power.
Emotiva
XPR-1 Dynamic Power Test (1kHz)
Top Pic: 8
ohm load; Bottom Pic: 4 ohm load
The CEA-2006 burst tests simulate musical program material. The power levels achieved by the XPR-1 for these tests are legendary. Into 8 ohms, the XPR-1 produced over 1.7 dB of dynamic headroom for 8 ohm loads and 2.13 dB for 4 ohm loads. A large power supply, lots of output devices and most importantly a very robust design really pulls off wonders here.
| # of CH | Test Type | Power | Load | THD + N |
| 1 | CFP-BW | 1 kwatt | 8 ohms | 0.1% |
| 1 | CFP-BW | * 1.7k watt | 4 ohms | 0.1% |
| 1 | 1kHz Psweep | 1.25 kwatt | 8 ohms | 1% |
| 1 | 1kHz Psweep | 1.35 kwatt | 8 ohms | % |
| 1 | 1kHz Psweep | 2.03 kwatt | 4 ohms | 0.1% |
| 1 | 1kHz Psweep | 2.19 kwatt | 4 ohms | 1% |
| 1 | Dynamic PWR | 1.5 kwatt | 8 ohms | 1% |
| 1 | Dynamic PWR | 2.86 kwatt | 4 ohms | 1% |
Emotiva
XPR-1 Power Measurement Table
* 4 ohm CPF-BW:
I was unable to spot check rated power at 20kHz without it tripping the XPR-1’s fault protection. I suspect the line sag was too much causing the amp to run out of voltage and distort excessively.
Emotiva rates the XPR-1 as follows:
- 1 kilowatt < 0.1% ; 8 ohm load
- 1.75 kilowatt < 0.1% ; 4 ohm load
Because the Emotive XPR-1 is such a massively powerful amplifier, it makes testing its maximum output capability very challenging. Without holding the line voltage constant with a VARIAC, we were unable to hit all of the manufacturer’s specifications without causing severe line sag (4 ohm power testing) and corrupting the distortion measurements which sometimes lead to lower power measurements or causing the amplifier protection circuits to activate.
FFT Distortion Analysis
Emotiva XPR-1 FFT Distortion Analysis
(Top
pic: @ 1 watt ; Bottom pic: @ full power
I ran FFT distortion plots at 1 watt (top pic) and at 1.1 kilowatt (bottom pic) to determine how clean this amplifier really is.
At 1 watt, the spectral distortion was below the noise floor of my measurement equipment which is another way of saying “awesome”! I did detect some residual noise -80dB down at 63kHz but not even you dog would be able to hear that.
At 1.1 kilowatts the XPR-1’s odd order harmonics dominated with the 3rd harmonic still being an impressive 80.1dB below the fundamental. I spot checked lower power levels (where the amp spends most of its time). I found the 3rd harmonic at 115 watts to be 97dB below the fundamental and at 300 watts the 3rd order harmonic was -91.7dB. This is darn good performance and really illustrates the distortion reducing benefits of a fully differential circuit topology.
Downside
What could be the downside of a nearly 2 kilowatt mono-block amp that delivers promised power and fidelity and a very reasonable price? Well, if I must pick nits, they are mostly cosmetic. I would have liked a thicker top plate, locking balanced connectors and a beefier toggle switch on the backpanel to give the product a more high end feel to it.
A Big ol’ analog VU meter like the much more expensive McIntosh amplifiers sport would have scored big points with audiophiles. In fact I must confess to be one of those audiophiles that would have preferred the VU meter over the LED display. It just seems to be such a waste of so much gorgeous glass space to only have a single LED display centered in the glass. Perhaps Emotiva can consider offering a Special Anniversary edition of this amp in the near future with VU meters for a small premium in price. It would add such a nice touch of class to a product of this caliber of performance.
Operationally the XPR-1 was flawless. The only minor issue to note was that the XPR-1 was the second review product from Emotiva that I experienced with a loose top plate chassis screw. I informed the manufacture about this and they are looking at lengthening the screws in future production builds to prevent this from happening.
Recommendations
The Emotiva XPR-1 is not the type of a
mplifier most audio
enthusiasts will need for their systems.
Before putting the XPR-1 on your shopping list as your next amplifier,
ask yourself the following questions:
- Do you have the type of loudspeakers that could appreciate the raw unadulterated power of this behemoth?
- Do you have the rack space to house two of these gargantuan sized power amps?
- Do you have access to dedicated 20A power outlets?
If you answered “yes” to the above three questions, than you’d be hard pressed to find a better mono-block solution at anywhere near this price. The XPR-1 runs cool and quiet so you don’t need a lot of ventilation. Emotiva claims space conscious customers can even stack the pair if you don’t have the space to place them side by side or on separate shelves. I have no reason to doubt this recommendation as no matter how hard I drove the amps, they only got comfortably warm to the touch. These amps will definitely earn points with green conscious consumers.
Feed these babies a high quality, fully differential signal path from source to preamp and be prepared to be rewarded with hulk like dynamics and Swiss watch precision.
Emotiva XPR-1 Mono Amplifier Review Conclusion
There is little not to like a
bout the Emotiva XPR-1 mono-block
amplifiers. They deliver a level of
audiophile performance that bellies their price. Although they lack the snob
appeal of some of the more expensive and prestigious brands, the Emotiva XPR-1
gives up nothing in the performance department, especially with regards to
power. They are built well with all the
proper engineering in place to ensure reliable, problem free performance for
years to come.
I did my best to sonically compare the XPR-1 with some of the more expensive and more prestigious amplifiers I had on hand that I recently reviewed, namely the Classe CT-2300 (MSRP: $6,500) and Pass Labs X-350.5 (MSRP: $11,000). Unfortunately I didn’t have a way to instantaneously switch between amps to give an accurate assessment. However, I will say this; I didn’t notice anything missing from the XPR-1 at low listening levels which I was most concerned with. At higher listening levels, the added power and dynamic capabilities of the XPR-1 were a big advantage when powering my reference speakers.
With the XPR-1, Emotiva has answered my calling to all manufacturers to build an ultra-high power, efficient and affordable mono-block amp that is robust enough to properly drive even the largest and most power hungry speaker systems on the market. The XPR-1 truly lives up to the “Reference series” name that Emotiva has reserved for their very best products. It is the Jedi Master of power amps that would make even an audiophile Sith Lord proud to own.
If you’re looking to build the ultimate two-channel system free of any compromises in dynamics, a pair of the Emotiva XPR-1’s should be on your short list of amplifiers that can live up to such a challenge. This is a safe purchase and a highly recommended one!
Emotiva Audio Corporation
135 Southeast Parkway Court
Franklin, TN 37064
615-790-6754 | 877-EMO-TECH (877-366-8324)
XPR-1 Review
MSRP: $1499/ea
The Score Card
The scoring below is based on each piece of equipment doing the duty it is designed for. The numbers are weighed heavily with respect to the individual cost of each unit, thus giving a rating roughly equal to:
Performance × Price Factor/Value = Rating
Audioholics.com note: The ratings indicated below are based on subjective listening and objective testing of the product in question. The rating scale is based on performance/value ratio. If you notice better performing products in future reviews that have lower numbers in certain areas, be aware that the value factor is most likely the culprit. Other Audioholics reviewers may rate products solely based on performance, and each reviewer has his/her own system for ratings.
Audioholics Rating Scale




— Excellent



— Very Good


— Good

— Fair
— Poor
| Metric | Rating |
|---|---|
| Frequency Response Linearity | |
| SNR | |
| Output Impedance | |
| Measured Power (8-ohms) | |
| Measured Power (4-ohms) | |
| Multi-channel Audio Performance | |
| Two-channel Audio Performance | |
| Build Quality | |
| Fit and Finish | |
| Ergonomics & Usability | |
| Features | |
| Performance | |
| Value |
















